放大招!针对“医保部门乱罚款、乱检查…”等问题多地官方出手整治→

发布时间:2025-08-16点击数:

  近期,广州、青海、江西等多地医保局发文,公开征集医保部门在涉企医疗保障行政执法中,

  青海省医保局在5月23日发布的公告中称:对医疗保障部门在医疗保障领域行政执法工作中可能存在的乱收费问题、乱罚款问题、乱检查问题、乱查封问题等相关问题开展大排查、大起底、大整治。

放大招!针对“医保部门乱罚款、乱检查…”等问题多地官方出手整治→(图1)

  5月23日,江西省医保局发布《医保领域行政执法突出问题线索的公告》,重点征集2023年以来全省各级医保部门在涉企行政执法中存在的乱收费、乱罚款、乱检查、乱查封等问题线日,安徽省医保局发文,要求对医疗保障部门在医疗保障领域行政执法工作中可能存在的违规执法、过度执法、粗暴执法、随意检查等相关问题开展大排查、大起底、大整治。

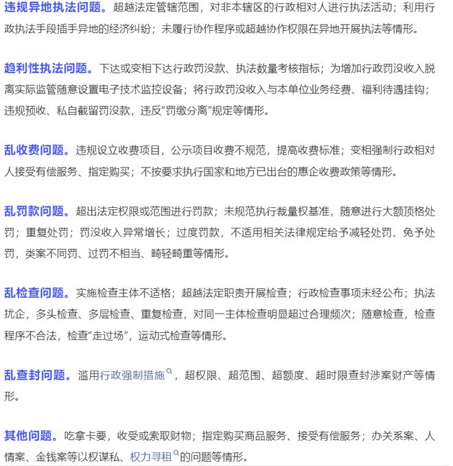
  违规异地执法;趋利性执法;乱收费、乱罚款、乱检查、乱查封;机械执法;野蛮执法;多头执法;执法不作为;执法不公等问题。

放大招!针对“医保部门乱罚款、乱检查…”等问题多地官方出手整治→(图2)

  多地医保局表示,此举是为规范医保领域涉企行政执法行为,优化法治化营商环境,提倡实名反映问题线索,并设立投诉举报渠道,受理医保领域涉企执法问题。

放大招!针对“医保部门乱罚款、乱检查…”等问题多地官方出手整治→(图3)

  一是乱收费、乱罚款、乱检查、乱查封问题;二是违规异地执法和趋利性执法行为;三是执法标准不一致,要求不统一,加重企业负担的行为;四是滥用职权、徇私枉法、该罚不罚、“吃拿卡要”、粗暴执法等违反执法规范要求的行为。

  此外,还将会同有关单位组成调研组,分期分批赴各地加强调研指导,pg电子 pg官方适时对整治效果进行阶段性评估,研究完善常态化的监督机制,确保专项行动取得实实在在的成效。

售前咨询:0760-2332 0168  
售后客服:400  830  7686



1998~2024,今科26年专注于企业信息化服务

立 即 注 册 / 咨 询
上 线 您 的 网 站